SN7447AN

7446, 7447 は BCD を入力して 7 セグメント表示器の駆動信号を出力する IC です。
7447A はオープンコレクタ出力で、15V 40mA までの駆動が可能です。7446 (30V) よりも耐圧が低いため、価格も若干安かったものと思います。例えばトラ技誌 1975/9 掲載の TI 社直販価格を比較すると、SN7446AN が¥500 に対して SN7447AN は¥440 でした。
7447 系のピン配置と機能

A,B,C,D: BCD 入力
a,b,c,d,e,f,g セグメント出力
オープンコレクタ。7446, 7447 は “ON”で L 出力となります。
/LT: ランプテスト
L 入力で全セグメント点灯。
/RBI: リプルブランク入力
L 入力かつ A-D が “LLLL” のとき全セグメントを消灯して、RBO に L を出力します。
上位桁の /RBO 出力と接続することでゼロサプレスとなります。この場合、最上位桁は L 接続とします。
/RBO: リプルブランク出力
RBI 機能によりセグメントが消灯しているとき、L を出力します。下位桁の /RBI と接続することでゼロサプレスとなります。
/RBO は内部でブランク制御信号と接続されています。外部から L に引っ張ることで表示を消灯させることができます。/RBO 端子は通常の TTL 出力ではなく、内部プルアップとなっているので、外部からオープンコレクタでドライブすることで明るさ変調することができます。
7447 のフォント


679 は鍵なしです。また、A-E には変な記号を表示しますが、メーカは「0-F まで 16 通りの入力を区別可能」と言っています。F はブランク表示として使用できます。
SN7446AN

7446A はオープンコレクタ出力で、30V 40mA までの駆動が可能です。ピン配置と機能は 7447 と同じです。
7447 との違いは耐圧だけなので、7447 がないときは 7446 でも問題なく使用できます。
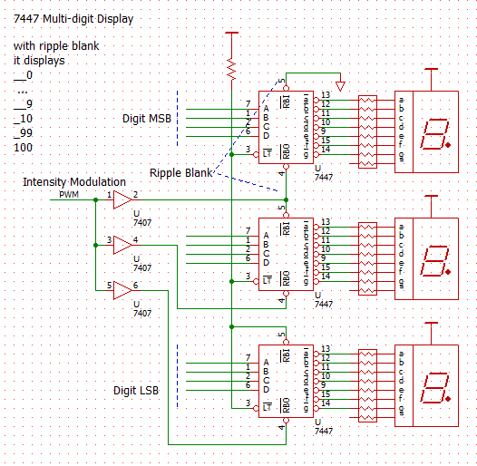
7447/74LS47 の応用回路

図の回路は 3桁スタティック表示回路を構成します。コモンアノードの 7 セグメント LED を駆動します。
ゼロサプレス回路により、上位桁の 0 は表示しません。たとえば 001 は “1” と表示されます。
RBO 端子に接続した 7407 (OC Buffer) の入力に PWM 信号を入れると明るさを調整できます。通常 TTL 出力は T.P. ですが、これらの IC の RBO は 74 シリーズ唯一の例外で Wired-OR 可能になっています。
スタンダード TTL の MSI の消費電力は大きいため、桁ごとにこの IC を 1 つ使用すると消費電力に注意が必要です。7447 1 つの消費電流は 100mA を超えます。通常、7447 はラッチ 7475 や BCD カウンタ 7490 と組み合わせてカウンタを構成しますが、その場合は消費電力であっちっちになります。
7446/7447 のドライバ段

7446A/7447A はオープンコレクタ出力で、40mA まで出力可能なので、抵抗を介して LED をドライブ可能です。
LED ドライバとしては高電圧・高電流です。なぜ耐圧が大きいかというと、当時は LED よりもフィラメントを使用する表示器の方がポピュラだったことが背景にあるでしょう。セグメント表示器としては、各セグメントの中に豆電球を埋め込んだような表示器(モザイク表示器)や、フィラメント表示管がよく使用されていました。国内では富士電子のミニトロンが有名でしたが、LED の登場で会社自体がなくなってしまいました。
これらのシリーズは LSTTL 化されていますが、74LS47 の登場時はすでに LED 時代となっており、それを前提に 7447A で40mA あった出力電流が 24mA に変更されています。
末尾 “A” なし品

7446/7447 は 1971年ごろ末尾 “A” つきに変わっています。オリジナルの “A” なし品は ドライバ段が異なり、20mA の出力電流定格です。(7447A では40mA)